|
Microchip社のPIC16F18325を使って、パワーパックを作りました。
キバンはとても小さく(80mm x 50mm)出来ていますが、機能が半端じゃないですよっ。
モータードライバ、ボリューム、スイッチ、センサー入力等の手足は全てCPUのポートに入力されていますので、
全てソフト制御できるようになっています。
例えば、往復運転や駅停車などの自動運転は当たり前(^^♪
他にも普通のパワーパックでは、車両が登りや下りに差し掛かると加速、減速をしてしまいますが、
このパワーパックは、フィーダ出力をポートで監視できるようにしているため走行速度を検出して、
CPUが速度調整をすることができるようになっています。
以下のキバンがそのパワーバックですが、機能を主張?するためキバン剥き出しにしています。
Constant Speed Power Pack
このパワーパックの場合、自動運転ができるようになっていますので、
レイアウトによってどうしてもプログラムを書き換える必要があります。
そのためソフトウェアができる、もしくは今後やってみたいという方が、
気軽にできるように
ダウンロードはPICKIT3を直接接続できるようにしています。

パワーパックキバンの特長
 | 80mm x 50mmの超小型パワーバックキバンです。 |
 | 車両への駆動はPWM出力で最大2AまでできますのでHOゲージにも使用できます。 |
 | 電源は通常の12V、ACアダプタ (φ5.5-2.1mm) が使用できます。 |
 | 走行用ボリュームの他に常時点灯用ボリュームも付いています。 |
 | センサー入力端子も付いていますので、センシングにて停止、減速等自動運転も可能です。 |
 | PIC16Fにて全ての入出力を管理していますので、プログラムの変更、書き換えにて自由な動作が可能です。 |
 | ソフトウェアの修正、変更には最低限のC言語開発能力が必要となります。 ソフトウェア技術者、これからファームウェアを始めたい方に向けたボードになります。 |
 | 開発環境はMicrochipからMPLAB X IDEが無償提供されています。 |
説明Video
 | PIC16Fを使って鉄道模型のパワーパックキバンを作りました。(1) |
 | PIC16Fを使って鉄道模型のパワーパックキバンを作りました。(2) 「ソフトウェア制御」 |
 | PIC16Fを使って鉄道模型のパワーパックキバンを作りました。(3) 「自動運転と定速制御の説明」 |
 | PIC16Fを使って鉄道模型のパワーパックキバンを作りました。(4) 「回路図の説明」 |
パワーパックキバンの仕様
 | MPU。。。PIC16F18325 (32MHz 8bit Risc) |
 | MotorDriver。。。BD6232(36V 2A) |
 | 電源電圧 12V±5% (φ5.5-2.1mm) |
 | 電源電流 2.2A max |
ポート配置
| PIN |
|
|
|
|
| 13 |
RA0 |
in(ADC) |
Feedback1 |
フードバック電圧1入力 |
| 12 |
RA1 |
in(ADC) |
Feedback2 |
フードバック電圧2入力 |
| 11 |
RA2 |
out(GPIO) |
LED |
LED出力 |
| 4 |
RA3 |
in(GPIO) |
Push SW |
プッシュスイッチ入力 |
| 3 |
RA4 |
out(PWM) |
PWM out1 |
駆動1出力 |
| 2 |
RA5 |
out(PWM) |
PWM out2 |
駆動2出力 |
| 10 |
RC0 |
in(ADC) |
Sensor1 |
センサー1入力 |
| 9 |
RC1 |
in(ADC) |
Sensor2 |
センサー2入力 |
| 8 |
RC2 |
in(GPIO) |
FOR SW |
前進スイッチ入力 |
| 7 |
RC3 |
in(GPIO) |
REV SW |
後進スイッチ入力 |
| 6 |
RC4 |
in(ADC) |
RV1 |
常時点灯ボリューム入力 |
| 5 |
RC5 |
in(ADC) |
RV2 |
駆動用ボリューム入力 |
センサーI/F

*CRD、マグネットスイッチ、マイクロスイッチは、Sensor InとGNDに接続して下さい。(Photo Diode Outは接続しません。)
*Photoセンサーは、Photo DiodeのアノードにOut、
Photo DiodeのカソードとPhoto TransistorのエミッタはGND、
Photo TransistorのコレクタをSensor Inに接続して下さい。

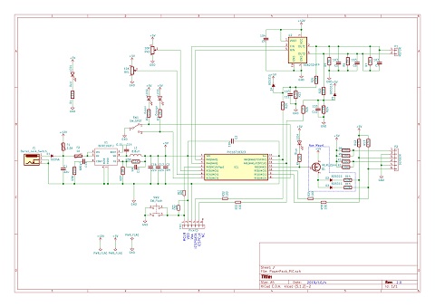
回路図

パターン図


取り扱い説明書
サンプルソフト
|